發布時間:2023-10-23 09:15:23 來源:管理員 點擊數:
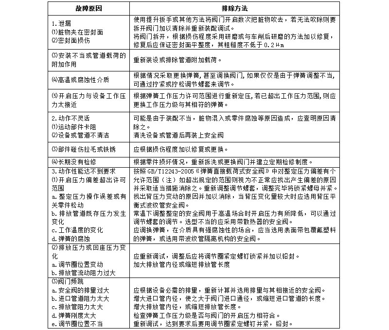
安全閥選擇或使用不當,會造成閥門故障,這些故障如不及時排除則會影響閥門的功效和壽命,甚至不能起到安全保護作用,常見的故障及排除方法列於下表:

注:GB/T 12243-2005《彈簧直接載荷式安全閥》整定壓力偏差規定:
安全閥的維護與保養
為保證安全閥工作可靠及延長安全閥的使用壽命,在使用中應做到:
1. 定期檢查運行中的安全閥是否泄漏, 卡阻及彈簧鏽蝕等不正常現象,並注意觀察調節螺套及調節圈緊定螺釘的鎖緊螺母是否有鬆動, 若發現問題應及時采取適當措施。
2. 應定期將安全閥拆下進行全麵清洗,檢查並重新研磨,定壓後方可重新使用。
3. 安裝在室外的安全閥要采取適當的防護措施,以防止雨、霧、塵埃鏽汙等髒物侵入安全閥及排放管道,當環境低於攝氏零度時,還應采取必要的防凍措施以保證安全閥動作的可靠性。